跳到主要內容區塊 :::
臉書分享 line分享 推特分享 微博分享 複製網址

路跑行前通知及物資領取

提醒報名參與路跑的跑者可以提前來領取物資哦!!!

內容物除衣服外,還有一些摸彩/兌換券。

再請大家確認有沒有缺少哦!

每一樣都很重要><

完賽禮要當天來報到跑完全程才可以領取喲~

請大家一同踴躍參與,

您的每一步都是為身心障礙平權發聲!

~~~~~~

注意注意注意!!!!!!​

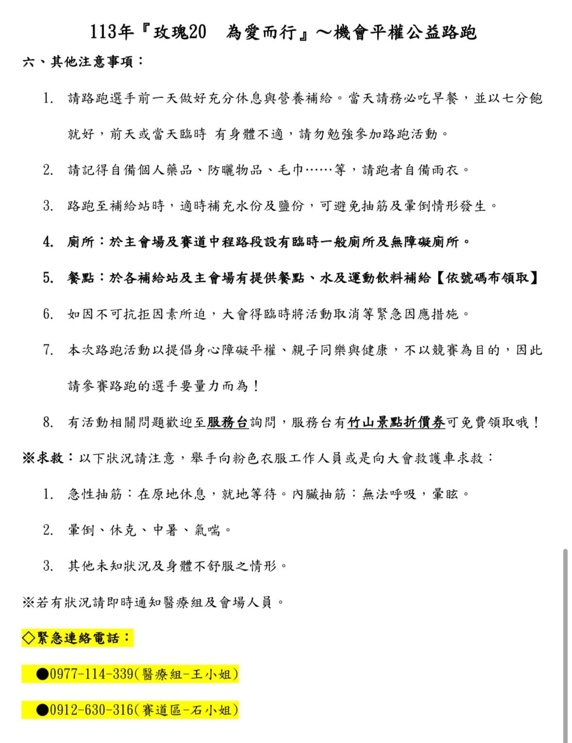
還有跑者行前通知及注意事項,

再請查看圖片中的說明。

也有寄至跑者的email裡,

再請多加留意哦。

⭓ ⭓ ⭓ ⭓ ⭓

氣象預報說星期六會下雨,

大家一同祈求活動當天能有好天氣T~T

天主保佑,也保佑所有人平安健康!

『玫瑰20,為愛而行』~機會平權公益路跑

時間:113/4/27(六)早上6點

地點:竹山星期四夜市

#玫瑰20為愛而行

#公益路跑

#身心障礙平權

 

回到上方